From Skill to Instrument: The Making of the AI Governance Window Tracker
How a SKILL.md file became a public instrument in 31 days—the codebase behind it, the 2004 source code that's still load-bearing, and the closing AI governance window.
Thirty-one days. That's the distance between a SKILL.md file and a public instrument—between an analytical methodology encoded for an AI agent and a deployed web application with a domain name that holds a 20-year-old thread. The AI Governance Window Tracker launched today. This is where it came from: the project that necessitated it, the codebase that made it possible, the design system it inaugurates, and the people who gifted me their source code from 2004 that I've been building on ever since—including right now.
I. The Window, and the Need for an Instrument
The central claim of my previous article, History Keeps Changing. The Evidence Arrived While I Was Writing It (part of my wider The End of History, Revisited project) is not abstract. There exists a finite window—roughly now through 2030—before AI embedding in critical infrastructure reaches a point of structural lock-in. Not a window that closes when someone decides to close it. A window that closes through distributed normalization: AI becoming load-bearing in financial systems, healthcare triage, judicial risk scoring, electoral administration, and content moderation so gradually and so completely that binding democratic governance becomes practically unenforceable from the inside.
The essay put the window estimate at 2025–2032. The Tracker's first full assessment, run April 5 against all five monitoring domains, tightened that estimate. The current window status reads: Narrowing, approaching Critical. The Treaty Negotiation Window—the period when converting voluntary frameworks into binding ones is still structurally possible—runs 2026 to 2030. Those four years are not a guarantee. They are what remains.
The essay argued the case. The Policy Framework (v1.5) specified the interventions. But an argument without a monitoring instrument is a thesis without a feedback loop. You can diagnose the problem with precision and still have no way to know whether things are getting better or worse, faster or slower, in any given cycle. That gap is what the Tracker was built to close.
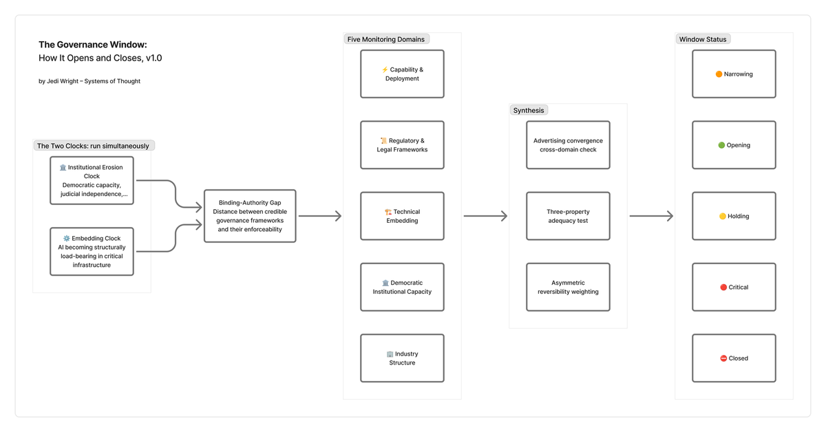
The date the work began was March 19, 2026. What launched first wasn't a website or a web application. It was a SKILL.md, a structured instruction set for directing an AI agent through a five-domain signal assessment, designed to be repeatable, comparable across cycles, and honest about its own constraints. The five domains it watches: Regulatory and Legal Frameworks, Technical Embedding, Capability and Deployment, Democratic Institutional Capacity, and Industry Structure and Power. The synthesis layer is organized around two clocks the essay identifies as governing the window: the embedding clock, technically determined by the pace of infrastructure integration; and the institutional erosion clock, politically determined by the health of the democratic machinery required to enforce anything at all.
An argument without a monitoring instrument is a thesis without a feedback loop.
Those two clocks interact. Winning the governance window buys time for democratic renewal. Losing it forecloses both. The Tracker watches the interaction.
II. The Skill and Its Place in the Wider Project
A SKILL.md is a methodology encoded for execution. Not a prompt. Not a chatbot persona. A structured instruction set that directs an AI agent through a complex, multi-step analytical workflow: specifying what to assess, how to assess it, how to flag confidence levels, and where the instrument's honest constraints lie. Consistent structure, explicit confidence flagging, no fabricated signals to fill domains when evidence is thin.
The Tracker SKILL.md produces assessments across all five domains, then synthesizes them through the dual-clock framework into a net window position. Every signal-level claim gets a confidence tag—High, Medium, or Low—based on source proximity to primary evidence. If a domain has weak recent evidence, the instrument says so. Partial assessment with honest confidence flags is more valuable than comprehensive assessment with hidden inference.
At the point the Tracker launched, the End of History suite comprised: the theoretical essay (v1.9), the Policy Framework (v1.5), the Legibility Project (v1.2), the Companion Architecture (v1.3), and the Agentic Accountability Playbook (v0.1). Each operates at a distinct register—diagnosis, institutional mandate, practitioner specification, navigation, accountability design. The Tracker is the monitoring layer. It's what makes the project's claim to ongoing relevance credible rather than aspirational. The essay makes the case once. The Tracker watches whether it gets worse or better, cycle by cycle.
The essay makes the case once. The Tracker watches whether it gets worse or better, cycle by cycle.
There is a methodological disclosure embedded in the instrument's design that isn't incidental. The Tracker's executive summary states it explicitly: built through human-led dialogue with Claude (Anthropic); intellectual direction and responsibility held by the human author. That transparency is not a caveat buried in fine print. It is a performative application of the Legibility Project's own standards—the project's argument about AI legibility and democratic accountability, applied to the instrument making that argument. If the work calls for disclosure of how AI systems operate, the work's own production method should be disclosed in the same terms.
III. Adoption into Systems of Thought
The Tracker doesn't launch as an artifact tucked inside the End of History project. It launches as the first public instrument of Systems of Thought—the 40-year-old premise-turned-name that now anchors the publication at systemsofthought.com, live on Ghost(Pro) with four articles already converted from Substack. The publication's tagline, Systems, platforms, and the architecture of thought, was drawn directly from the subtitle of Article 1 and confirmed during the Ghost build as language that had been earned, not assigned.
The /governance/ navigation item had initially pointed at an basic overview page since the Ghost build. The Tracker's launch completes it. A placeholder resolves. A promise becomes concrete.
Before—Ghost navigation with /governance/ linking to a basic overview. After—the Tracker page live at /tracker/, with the parent /governance/ providing context and overview.
The platform migration deserves a word, because it isn't just an infrastructure decision. Substack holds your audience, archive, and subscriber list the way the End of History project talks about platform dependency—you don't own the relationship, you're granted access to it under terms you don't control. Ghost(Pro) is independently operated. Open-source at its core. The publication's infrastructure belongs to the publication. A project arguing for legibility and binding accountability over distributed normalization should not publish on infrastructure that enacts the opposite. That's not a polemic. It's an architectural consistency requirement.
The Tracker lives at its own dedicated page, /tracker/, not embedded halfway down a section landing. That separation is an information architecture decision with downstream consequences. /governance/ holds section context and framing; /tracker/ is the instrument's permanent, citable, redirectable URL. The tiered cadence will produce output over time—monthly pulses, quarterly assessments, annual strategic reviews—and those outputs need a home that doesn't displace the instrument itself each time new material arrives.
Publication sequencing from here: the Tracker is first. The Agentic Accountability Playbook 1st draft is out too. The formal essay and Policy Framework co-release in late May or early June. The Tracker is the first domino—the most concrete, least critique-vulnerable artifact, the one that demonstrates the project can produce durable public outputs before asking readers to engage with the theoretical architecture behind them.
IV. The Codebase Behind the Instrument
Here's where the story gets longer than thirty-one days.
The Tracker's web application draws on a proprietary codebase with a lineage measured not in product cycles but in decades. Code that has survived multiple owners, multiple product contexts, and multiple eras of the web. To understand what that means, you have to understand what infinityDrive was.

infinityDrive was a cloud-based file storage and synchronization application built before that category had a name or the infrastructure to support it. Users could store, access, and sync files remotely across devices—before that workflow existed as a consumer concept, before the services that would abstract it away had been built. The structural decisions it required: how do you hold data for a user who isn't present? How do you sync state across devices that aren't connected simultaneously? How do you maintain persistence without a physical server the user owns or manages? These were not solved problems in 2004. They were design problems that had to be worked out from first principles.
In the vocabulary of what followed: infinityDrive was an early-generation Dropbox—conceived and built before cloud storage was a mainstream category, solving problems of remote access, data persistence, and state synchronization that the surrounding ecosystem hadn't yet abstracted away. The structural decisions made in 2004 are still load-bearing in the Tracker's architecture. A system built to hold data without you present, now running inside an instrument built to monitor governance without a governance body present.
A system built to hold data without you present, now running inside an instrument built to monitor governance without a governance body present. The continuity is not metaphorical.
The continuity is not metaphorical.
This is where What Gets Passed Down picks up the thread. And where the names that matter enter the story.
V. The Thread That Runs Through It
Summer 2004. I was working alongside the people who would go on to found Heroku. The source code for infinityDrive passed hands—Adam Wiggins and Orion Henry gave it to me. I've held it since. I've held infinitydrive.net with it.
Heroku was founded in 2007 by Adam Wiggins, Orion Henry, and James Lindenbaum. It was one of the first cloud platforms built so that applications run without their authors present—developers could deploy code to the cloud with a single command, no servers to configure, no infrastructure to manage. The absent-instructor problem at infrastructure scale, before it had a product name. Salesforce acquired Heroku in 2010 for $212 million.
I didn't know in 2004 that I was watching what would become Heroku being built. The problem they were working on—how do you build a system that holds without you?—wasn't named yet. It was just the problem in front of them.
After Heroku, Adam and Orion kept building in the direction the original code already suggested. Their work at Ink & Switch: local-first software, malleable tools, collaborative infrastructure that doesn't require a server in the middle or data held in someone else's cloud. The Local First Conference, which grew from that research, is a gathering point for engineers and researchers asking what it means to build software that actually belongs to its users—where local-first is not a technical preference but a position about who controls the systems people depend on.
Equally influential over the years: Adam's Critical Thinking early framework—a tenet-by-tenet treatment of how to handle secondhand information, what counts as data, what counts as a conclusion, and under what conditions you're entitled to hold either. Written before the infrastructure existed to make the problem catastrophic at scale. The introduction names the mechanism precisely: most of what's in your head is secondhand information of unknown provenance, and whoever can assert something loudest and longest will eventually be believed, regardless of merit. The framework, the structure, the plain register—none of that is accidental from where I sit.
My investment in Ink & Switch's research is genuine and ongoing. The desire to contribute to that evolving space is real. And it's not incidental to this project: the argument End of History makes about democratic governance and binding authority runs on exactly the same substrate that Ink & Switch addresses at the technical layer. A governance framework that can't be enforced is structurally related to data that can't be owned. Platforms optimizing for extraction rather than user agency are the technical implementation of the binding-authority gap the Tracker monitors. The alignment is not coincidence. It is the same problem at different layers of the stack.
infinitydrive.net, incubating since the post 2004-era, forwards today to the Tracker page. The original domain. The original thread. Pointed at the instrument.
infinitydrive.net in a browser, redirecting to systemsofthought.com/tracker/. The 20-plus-year-old domain resolving to a live governance instrument.
VI. The Design System's First Application
The Tracker's launch is also the first application of the Systems of Thought design system (itself undergoing its own evolution); the foundational layer that will govern every public-facing artifact across all three projects under the publication.
The foundations established in April: Libre Baskerville headings: editorial serif, signals considered argument, the register of a publication that thinks before it publishes. Inter body: continuity with the TCF Figma work, clean sans-serif that holds at length without fatigue. Accent color: #081225, a deep navy-black that governs blockquote borders, links, and CTAs. Restrained. Not decorative. Typography and accent color define the publication's surface; grid, neutral palette expansion, and motion principles are the next phase.
The Tracker is the first artifact to bear all of these foundations simultaneously—typography, color, and information architecture working together as a unified system for the first time. Every subsequent Systems of Thought & End of History release inherits these foundations. The Agentic Accountability Playbook will carry them. The formal essay will carry them. The design system's job is not to produce the artifact that prompted its creation. Its job is to govern the ones that follow.
That is what design systems are actually for. Not the artifact that forced you to build them—the ones that come after, when the foundational decisions have already been made and don't have to be revisited each time. The Tracker is both the forcing function and the inaugural application.
VII. What the Instrument Is, and What It Isn't
Let the instrument speak for itself on this.
The Tracker monitors directional signals. It does not predict when the window closes. It answers one question on a recurring basis: is the binding-authority gap narrowing or widening? Not an alarm. Not a score. Not a dashboard metric optimized for engagement. A structured analytical instrument that requires human judgment to interpret and challenge—and it says so, explicitly, in its own methodology.
The tiered cadence: standing watch for breaking signals (ongoing, no formal output—major capability releases, significant judicial events, advertising convergence developments); monthly pulse (500–800 words, one paragraph per domain); quarterly full assessment (the primary output format); annual strategic review (3,000–4,000 words, first run end of 2026). The cadence architecture exists because a quarterly-only format enacts the speed-deliberation asymmetry the instrument was built to monitor. The governance developments that matter most don't wait for the scheduled assessment window.
There is an honest constraint named in every output, not as a disclaimer but as an analytical observation: the Tracker is a sampling instrument in an environment that moves faster than its fastest official cadence. The measurement lag is part of what it monitors. A governance framework that can't be updated faster than quarterly is already operating at a structural disadvantage relative to the deployment pace it's trying to govern. The instrument acknowledges this rather than papering over it.
The Tracker is a sampling instrument in an environment that moves faster than its fastest official cadence. The measurement lag is part of what it monitors.
Five domains. Two clocks. One synthesis layer. A tiered cadence that runs from ongoing watch to annual review. An honest constraint in every output. That is the instrument.
infinitydrive.net has been held since ~2004. Today it forwards to the Tracker page.
The governance window, as of the April 5 assessment across all five domains: Narrowing, approaching Critical. The Treaty Negotiation Window runs 2026 to 2030.
The domain closes the personal arc.
The window status opens the analytical one.
The AI Governance Window Tracker is live at systemsofthought.com/tracker along with its initial brief here. The End of History, Revisited (v1.11) and The Policy Framework (v1.5) are the theoretical substrate; both are captured here, History Keeps Changing. The Evidence Arrived While I Was Writing It.
The Agentic Accountability Playbook v0.2will be co-released and is available for early peer and practitioner review. The formal essay and Policy Framework co-release in May or early June.
Systems of Thought is published by UX Minds, LLC. Methodology disclosure: this publication uses AI-collaborative methods consistent with the transparency standards it advocates. Intellectual direction and authorial responsibility are held by the human author.